无线射频识别技术在地下管线标识和定位中的应用

  解决方案     |      2020-09-16 02:56:08

引言

地下管线检测和识别在管网传输中起到越来越重要的作用。随着科技的发展,越来越多的非金属管线用于通信、给排水、燃气等领域。而由于非金属管线不导电也不导磁,使得查找和定位工作难以顺利开展。

无线射频识别技术是一种通信技术,通过无线电讯号识别特定目标并读写相关数据,无需识别系统与特定目标之间建立机械或光学接触[1]。无线射频识别技术一般应用于图书管理系统、门禁系统、考勤系统、食品(药品)安全追溯等等。

无线射频设别技术分为有源和无源两种。近几年来,由于无线无源射频识别技术的非接触性和无源特点,无线射频识别技术也应用于地下管线标识和定位中。该技术可穿透地面水泥、覆土等,阅读器可以直接与地下管线定位的信号识别器进行问询和应答,完成地下管线的定位和识别。在电力、通信、煤气和供水等地下管线的定位和数字化管理中得到了一定的应用。

本文对无线射频设别技术地下管线分析,介绍了无线射频技术在地下管线的系统方案,分析了其优缺点,并对无线射频识别技术在地下管线的应用提出了展望。

1 系统方案

无线射频识别系统一般由阅读器、应答器和应用软件系统组成[2]。应答器一般由标签组成,每个标签由芯片、射频前端与存储器组成,具有唯一的电子编码,凭借扎带或其他辅助工具附着在地下管线或者直接敷设在地下管线上方。阅读器控制射频模块向标签发送读取信号,并接受标签的应答,对标签的对象标识信息进行解码,将对象标识信息传输到主机以供处理。应用层软件系统则把收集到的数据做进一步处理,为管线用户定位、设备管理所用,系统框图如图1所示。

阅读器和应答器通过感应电流进行激活。阅读器通过内部线圈发送一定频率的射频信号,当标签进入线圈的工作区域内时,标签内部电路产生感应电流,此时标签被激活,其自身编码信息通过内置电路发射出去,然后阅读器进行接收。

 

图1 系统方案

2 射频模式供电机理

射频识别系统机理接近于变压器机理,阅读器的作用相当于主线圈,应答器相当于次线圈。阅读器和应答器有磁性,并且互相作用[3]。能从阅读器到应答器传输的能量主要取决于:

? 应答器的天线如何更好的调谐接近于阅读器的读取频率

? 应答器和读写器之间的距离

? 阅读器天线尺寸和应答器电路板内置天线

? 读取功率

? 应答器天线对于阅读器天线的定位

 

图2 射频模式供电机理

无线射频识别供电机理如图2所示,当应答器位于阅读器的电磁感应区域时,大量的磁力线通过应答器和阅读器天线。能量大小取决于阅读器产生多少磁力线通过应答器的天线,这直接影响到读取范围。

? 最好两个天线面对面平行

? 当两个天线互相垂直时,读取范围为0

? 不同的定位方向会导致不同的读取范围

3 射频阅读器和识别器设计

无源射频识别器不装有电池,在阅读器的读出范围之外时,识别器处于不工作状态。当位于阅读器的读出范围之内时,识别器从阅读器发出的射频能量中提取工作所需电源。介于这种工作特点,无源射频识别器非常适用于地下管线的标识和定位。

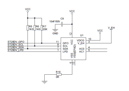
射频阅读器和识别器的核心在于RFID芯片。通常RFID芯片供电电压1.8V-5.5V,带有4K、16K或64K的E2PROM,通过片内串行总线I2C或者射频进行数据传输。图2为RFID芯片ST25的识别器电路原理图。射频识别芯片通过SCL和SDA和主控制器芯片完成通讯。控制器再和上位机完成信息交换传输。

一般控制器由单片机、ARM等设计。目前很多单片机和ARM核心芯片已经带有GPS功能,通过GPS模块可以便捷的完成GPS定位,便于日后识别器的定位。这类单片机和ARM芯片通常带有丰富的网络通讯功能,如GPRS、WIFI、红外、蓝牙等等。通过这些模块可以远程完成和通过设备管理系统的通讯。

识别芯片带有内置E2PROM,可以将应答器关联的设备信息进行存储,比如管径、经纬度、埋深、维修记录等等。

 

 

4 优缺点

目前用于管道探测技术主要有管线定位仪、探地雷达和射频标识器。他们具有如下优缺点。

管线定位仪适用于金属管道,但不适用于非金属管道,并且在管道中插入非金属定位探头需要安排停运。新设施施工过程中非常容易损坏非金属管道里的示踪线。

探地雷达适用于各种土壤,但其校准效果取决于覆盖土层类型,因为覆土材质会影响超声波速度。对于体积较小的目标物体不适合,并且探测目标区域不能有复杂的地下管网。

射频标识器在土壤适用范围、管材使用范围比管线定位仪和探地雷达有着先天性的优点。它定位精度高,适用于各种土壤类型,适合所有管材、所有管线的管径,可以记录管线的各种特征,如阀门、三通、拐弯等。射频标识器工作时不需要管线停运,即可直接读出管线类型和维护信息,并且可以连续工作达五十年以上。

射频标识器也缺点,需要在管道施工前或者管道维修时进行敷设,并且对敷设有一定的要求。

5 施工注意事项

(1)施工要求

标识器应与管线及设施同步安装。在管线的特征点(分支点、接头、拐弯、三通等)敷设射频识别器,用来标记和定位地下管线。针对不同的管线,选择不同的频率。地下管线单一(如长输管道)时,可以采取大间距敷设(如50米间距)。当地下管线复杂时,应采取小间距敷设(如30米间距)。

(2)现阶段埋深最大为2.2米。

(3)考虑到日后地面会有填高或者削低的可能,敷设时建议将标识器埋深约在0.8-1.2米之间。

(4)标识器应置于管线正上方。如现场条件制约,无法置于正上方时,可在管线上方其他可放置的位置敷设。但必须在标识器中记录该位置偏离信息。

(5)尽量选择有地面明显参照物旁敷设标识器。

(6)对于有故障加以维修的管线处,维修时应同步敷设标识器。

(7)标识器中存储信息应包括小类管线设施代码且代码不能重复。

6 小结

随着新型城镇化建设步伐的加快,地下管线定位和标识技术在电力、通信、供排水中起到越来越重要的作用。近几年来,无线射频技术在地下管线领域也得到了长足的发展,随着无线通讯距离的增加,在地下管线领域无线射频技术将得到越来越广泛的应用。